Project Overview
Imagine working on an 18-year-old legacy application - where every click feels like a journey through a maze of popups within popups, leading to delays, errors, and frustration. We transformed this chaos into a streamlined solution, boosting productivity by 50%.


Our redesign resulted in reduction in task completion time by 50% enhancing both user satisfaction and operational efficiency.
Understanding the Problem
Our journey began with comprehensive discovery. We conducted in-depth stakeholder interviews to capture the frustrations and requirements of those who used the system every day. By mapping existing workflows and performing heuristic evaluations, we pinpointed specific pain points: inconsistent navigation, redundant processes, and performance lags that disrupted key tasks. This phase provided a robust foundation, ensuring our redesign was data-driven and user-focused.

User Interviews
Engaged with key stakeholders and end-users to gather qualitative insights about their pain points, expectations, and daily interactions with the system.Usability Testing
Observed users interacting with the system to identify critical usability issues and validate assumptions through real-world scenarios.Heuristic Evaluation
Applied usability principles to identify interface inconsistencies and design flaws, providing actionable insights for improvement.Identifying Users
Based on user research, we identified three key personas: Data Analyst, IT Administrator, and Senior Manager, each with unique goals and challenges. By understanding these diverse needs, we designed tailored solutions that enhanced usability, productivity, and satisfaction across all user types.
- Accounts Executive was responsible for uploading invoices, payments, and other financial data as well as managing and maitaining product inventorry.
- Data Analyst was looking after analysing and correctting invoices, data processing and generating accurate reports.
- Senior Manager was managing reports to streamline decision-making and track productivity.



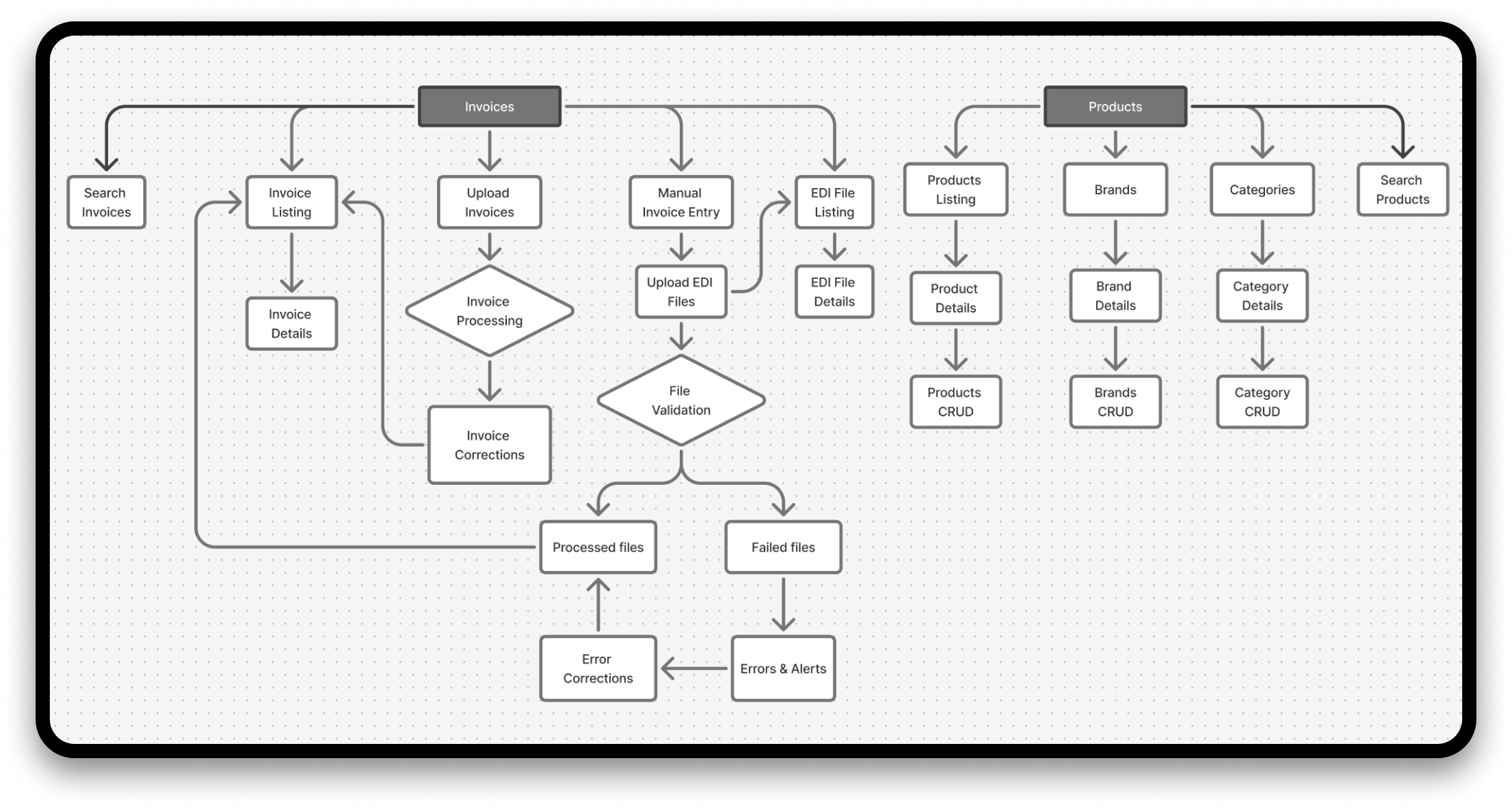
Information Architecture

After identifying user needs and frustrations, we created Information Architecture for a streamlined, intuitive flow, logical categorization, and simplified navigation. This resulted reduced cognitive load and minimized clicks, enabling users to access critical functionalities effortlessly.
😊
Improved User Experience
Users experienced a more intuitive and efficient system, reducing frustration and increasing satisfaction.👨💻
Increased Productivity
The streamlined IA enabled users to complete tasks more quickly, boosting productivity.👩🏫
Reduced Training Needs
The intuitive IA required less training for new users, reducing onboarding time and costs.Conclusion
This project wasn’t just about redesigning an application; it was about reimagining the user experience for an organization caught in the past. By thoroughly understanding the challenges and iterating on our solutions, we delivered a modern platform that empowered users and streamlined operations
Key Takeaways
- Improved Usability: Redesigned navigation and user flows decreased error rates by 75%.
- Optimized Performance: Eliminated performance bottlenecks, resulting in a 30% improvement in load time.
- Enhanced Productivity: Streamlined workflows reduced task completion time by 50%, boosting overall productivity.